- Turbo Chef Speed Cook Oven Service Manual
Manuals
Brands
Turbo Chef Technologies Manuals
Oven
HHB-8115
31
32
33
34
35
36
37
38
39
40
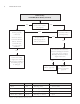
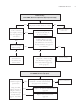
Diagnosing an Is
sue
1
...
...
29
30
31
32
33
...
...
117