- Turbo Chef Speed Cook Oven Service Manual
NO
NO
19
DIAGNOSING AN ISSUE
Troubleshooting:
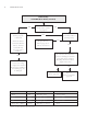
F2: LOW TMP (Cook Temperature Low)
YES
NO
Is wiring from the
Door Switch to the I/O
Control Board OK?
(See page 61 for
schematic.)
Replace Door Switch.
(page 36)
If problem
persists, replace the
I/O Control Board.
(page 39)
Does the Display read “Cook Door
Open” when the door is closed?
YES
NO
YES
E
nsur
e jam nut is
adequately tightened
and flange nut
(behind jam nut) is
not over-tightened.
If the problem
persists, r
eplace the
defective heater.
(page 54)
Replace SSR.
(page 40)
NO
YES
YES
Replace I/O Control
Boar
d. (page 39)
Correct wiring.
YES
NO
Reset and determine
why it tripped – excess
gr
ease buildup, etc.
(Figure 25, page 20)
I
s the H
eater E
lement
defectiv
e?
Is the Hi-Limit
Thermostat tripped?
I
s the SSR defectiv
e?
I
s wiring from
SSR to I/O Control
Board OK?
(See page 61 for
schematic.)
Corr
ect wiring.










