USER MANUAL Loudspeaker Management System LMS-D24, LMS-D26, LMS-D6

user manual
TA-890
TA-890 user manual
Page 33
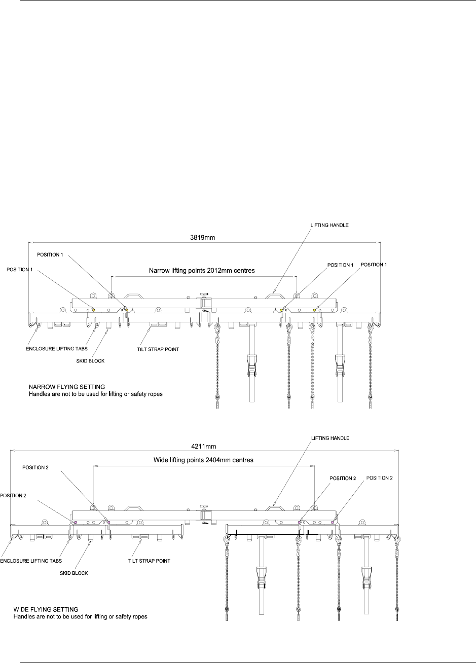
Four-wide hang using MB-890 and FB-890/2A
Consists of two FB-890/2A double bars, coupled with an MB-890 motherbeam. The geometry
of the system ensures that the optimum 25° horizontal angle is maintained between columns.
The diagrams below illustrate both narrow and wide flybar settings.
The flybar has two lifting points. These can be bridled from a single one-tonne point when
flying cabinets three deep or less on the narrow setting. For larger arrays of four or more
cabinets deep up to a maximum of eight, or when using the wide flybar setting, it is essential
to use 2 motors.
The total net weight of this configuration is 160kg, including straps and chains.
FC-890A
FLYING CHAIN
TS-890
TILT STRAP