Specifications

4
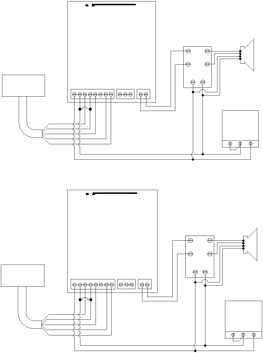
SWITCH
MICROPHONE ADAPTER
V-9939B
VALCOM
CABLE
SHIELDED
GREEN
RED
SHIELD
BLACK (-)
WHITE (+)
MICROPHONE
V-420
LO Z1
GND OUT
LO Z2
MIC SHIELD
HI Z
VP-624B
-24
GND
A/C
+
+
OUTPUT
V-1094A
MAKE
BREAK
STATIONARY
RING
TIP
-24
INPUT
POWER (-24VDC)
POWER (GND)
*
*NOTE: V-400/450 and V-420 Microphones are wired differently. See correct diagram above.
FIGURE 3 – STAND ALONE PAGE SYSTEM
RED (+)
BLACK (-)
V-1094A
OUTPUT
INPUT
A/C
GND
-24
+
-24
+
VP-624B
SHIELD
GREEN
WHITE
SHIELDED
CABLE
MICROPHONE
STATIONARY
BREAK
MAKE
RING
TIP
VALCOM
V-9939B
MICROPHONE ADAPTER
POWER (-24VDC)
POWER (GND)
LO Z1
MIC SHIELD
LO Z2
HI Z
GND OUT
SWITCH
V-450
and
V-400
*






