Installation Guide Manual

7 | VZ7656E1000W Installation Guide
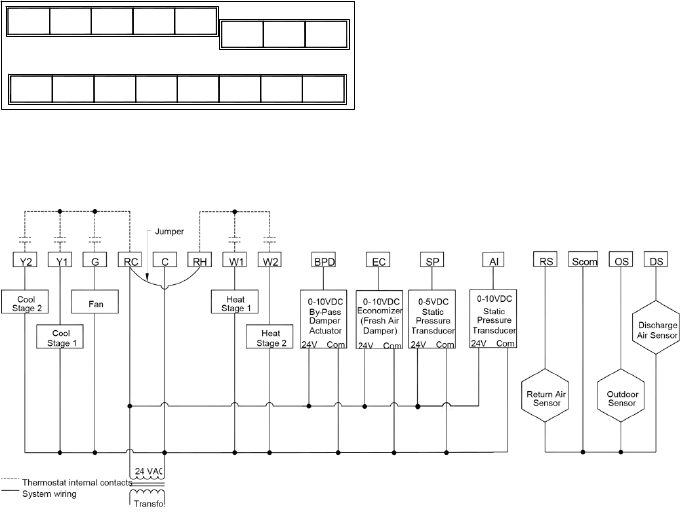
Screw terminal arrangement and wiring
TYPICAL APPLICATIONS
Main outputs wiring
Wiring notes:
Note 1: If the same power source is used for the heating stages, install jumper across RC &
RH. Maximum current is 2.0 amps.
Note 2: If auxiliary output is used to toggle occupancy of the electronic control card inside
the equipment, configure the relay parameter (Aux cont) to the N.O. setting. A
second relay can be added for additional functionality of the occupancy output.
Note 3: Analog outputs and inputs use a half bridge rectifier. Reference of the control
signal is the common of the power supply of the Terminal Equipment Controller.
(Terminal C)
Note 4: Electromechanical contacts are to be used with the digital inputs. Electronic triacs
cannot be used as mean of switching for the input. The switched leg to the input for
the input to activate is terminal C (common)
Note 5: The transformer of the unit provides power to the t Terminal Equipment Controller
and the additional loads that will be wired to the Terminal Equipment Controller.
BPD
EC
SP
AI
RS
SCom
OS
DS
G
Y1
Y2
W2
W1
RH
C
RC
VZ7656E Controller Terminals