User`s manual

97
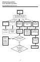
Answering system
Auto attendant operation
Auto attendant (AA) flow chart
AA records
central
message
Incoming
call
AA answers and plays
outgoing announcement
Extension picks
up the call
Normal
call or
private
mailbox
records
message
Yes
Caller
enters another
extension
or records a
message
No
AA calls
extension
Caller dials
extension
number
Caller enters
remote access
code
Answering
system
remote
access
Caller dials
9
AA plays
directory
OGM
Caller dials
0
No
command
entered
Call ends
AA replays
outgoing
announcement
No
command
entered