Technical data

12
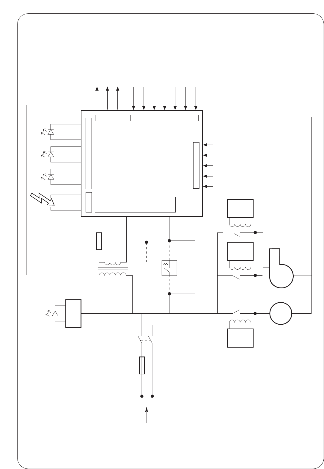
Fig. 11. Functional flow diagram.
Mains
indicator
On/Off
switch
ST8
(L
S)
ST8
(L
R)
ST8
(N
S)
ST1
Centre
Pin
ST15
Pin L
ST1
Pin L
REL 1 REL 3
High
Low
REL
4
Pump
Fan
(2 speed)
ST12 Pin N
Optional link
Room
thermostat
Transformer
Fuse F2
(1.25A Slow)
Fuse F1
(2A Slow)
N
N
ST12 Pin L
LIVE
IN
green
Electronics
Electronics
Electronics
Electronics
InputsOutputs
Spark Indicators
Settings
Regulator valve
CH
demand
indicator
Red
Spark
electrodes
DHW
demand
indicator
Red
Flame
detect
indicator
Red
Main valve
Main valve
Flow switch
CH sensor
DHW sensor
Air pressure switch
Flame sense
Overheat cut-off
24V programmer
Reset button
Gas valve mode switch
CH pressure adjust pot
CH Control knob
DHW control knob
Convert AC to low
voltage electronics
Electronics/
microprocessor
(Safety Low Voltage)










