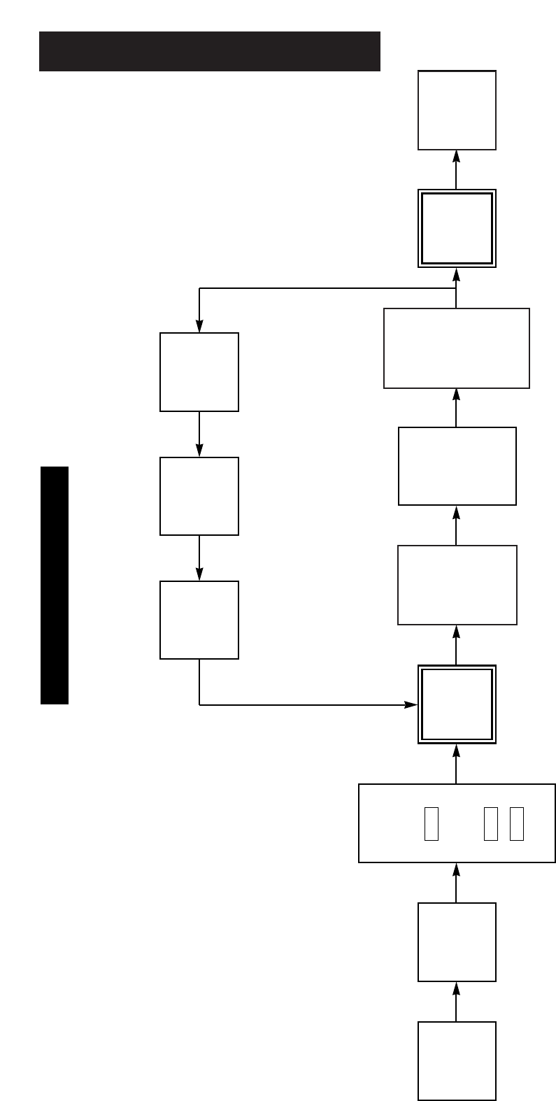
Technical data

MAIN SWITCH
ON
Green Light
On
Room
thermostat
and/or mains
programmer
(or link) On
AND
Electronic
facia
programmer
(if fitted) On
AND
ST13 link in
AND
CH control
knob On
CENTRAL
HEATING
DEMAND
CH light On.
Pump On.
Fan On low/
ignition
sequence.
Burner light
On.
Three minute
wait
Gas valve Off.
(CH light still
on. Pump still
On)
Over tempera-
ture shut-
down if flow
temperature
5°C above set
value
Two minute
minimum
burner
pressure then
ramp up
pressure over
next one
minute
Modulate gas
to maintain
flow
temperature
set by control
knob
DEMAND
END
Pump
continue four
minutes.
Fan continue
fifteen
seconds
CENTRAL HEATING FUNCTION
AND
AND
AND
36
16. Operational Flow Diagrams
CH light on.
Pump on.
Fan high 3
seconds then
low /ignition
sequence.
Burner light on.
Pump
continue four
minutes.
Fan continue
one minute.
Modulate gas
to maintain
flow
temperature
set by control
knob.
Fan speed
change near
mid pressure.










