Technical data

37
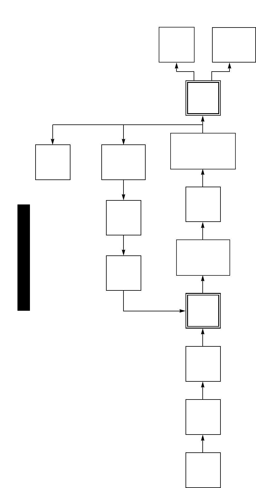
MAIN SWITCH
ON
Green Light
On
Flow switch
On
(Top open)
DOMESTIC
HOT WATER
DEMAND
(Priority over
CH demand)
HW light On.
Pump On.
Fan On high/
ignition
sequence.
Burner light
On.
Ten second
wait
Gas valve Off.
(HW light still
on. Pump still
On)
Over
temperature
shut-down if
water
temperature
8°C above set
value
Burner shut-
down if
primary
temperature
94°C
(until 84°C)
Four second
ramp to max.
gas pressure
Modulate gas
to maintain
delivered
water
temperature
to value set by
control knob
DEMAND
END
Fan continue
fifteen
seconds
Possible
overrun
condition
within next
four minutes
(See next
section)
DOMESTIC HOT WATER FUNCTION
HW light on.
Pump on.
Fan high 3
seconds then
low /ignition
sequence.
Burner light on.
Modulate gas
to maintain
flow
temperature
set by control
knob.
Fan speed
change near
mid pressure.
Fan continue
one minute.










