Installation Guide and User & Care Guide
Manuals
Brands
Zephyr Manuals
54"
ALUE63AWX Zephyr 63" Lux Designer Collection In- Ceiling Hood with Tri Level Lighting and CleanAir Function - White
11
12
13
14
15
16
17
18
19
20
- 11 -
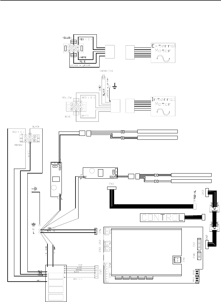
WIRING DIAGRAM
ALU-E63
1
...
...
9
10
11
12
13
...
...
68